徐州一品夜茶论坛,苏州51龙凤茶楼论坛,南京品茶海选工作室

重庆一品茶楼论坛官网,广州与你app上课群号,风楼阁全国信息交友平台

502 Bad Gateway


nginx
LED驱动_电源管理IC专业方案设计企业_深圳市华芯光电有限公司
网站公告:
LED驱动及电源管理IC专业方案设计企业_深圳市华芯光电有限公司,我们恭迎您的来电! 诚信为本:市场在变,诚信永远不变...
全国服务热线:0755-23500973
服务产品Service Product
查看更多 +
  • HX301B-1AXX系列低压灯条恒...
    HX301B-1AXX系列低压灯条恒...
    产品说明: ????HX301B是一款专为LED照明而设计的恒流驱动芯...
    详情+
  • 恒流二极管芯片NS20XX
    恒流二极管芯片NS20XX
    低压差、高精度、高效率低压恒流二极管NS20XX 概述 NS20XX是一...
    详情+
  • 不加电感60V耐压可调温低压差线性恒...
    不加电感60V耐压可调温低压差线性恒...
    可调温中低压恒流驱动芯片HX312-2A280R 特点??????...
    详情+
  • DB3100可控硅调光IC
    DB3100可控硅调光IC
    高功率因素\宽电压\TRTAC调光LED驱动芯片概述DB3100是LED恒流驱...
    详情+
  • DB5200B无频闪可控硅调光线性恒...
    DB5200B无频闪可控硅调光线性恒...
    高功率因素\宽电压\TRTAC调光LED驱动芯片 概述??????...
    详情+
  • 低压线性PWM调光驱动90V/1A芯...
    低压线性PWM调光驱动90V/1A芯...
    90V/PWM调光低压差LED恒流驱动器 ? 概述???????...
    详情+
  • 灯带灯条无频闪PWM调光芯片fors...
    灯带灯条无频闪PWM调光芯片fors...
    特点: ◆低压应用,安全,灯管接长亮度一致。 ◆60V耐压、外围简单、恒流精度...
    详情+
  • DC-DC大功率降压恒流驱动器for...
    DC-DC大功率降压恒流驱动器for...
    说明 HXCR3317是一款外围电路简单的平均电流检测模式的降压型LED恒流驱...
    详情+
新闻中心 News
查看更多 +
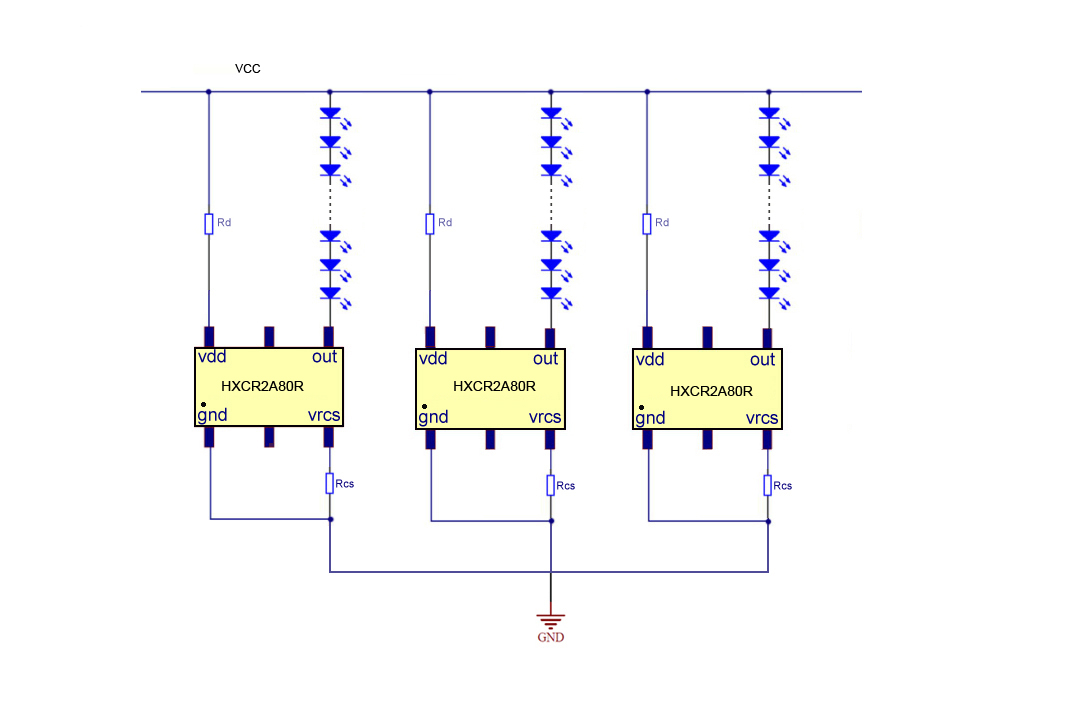
  • 48v灯管灯条双线调光恒流芯片HXCR2A80R2023-10-19
  • DC12-24V阅读灯转向灯驱动IC2023-09-28
  • 高光效灯带恒流芯片2023-09-26
  • 灯带恒流二极管恒流芯片R60低于1毛钱2023-09-13
0755-23500973
手   机:
137 6026 2620
电   话:
0755-23500973
邮   箱:
jesion.he@ac-led.com.cn
地   址:
深圳市光明区公明街道上村上辇工业区5栋3楼
联系人:
何经理
更多 +
关于我们 about us
更多 +
深圳市华芯光电有限公司 关于华芯 深圳市华芯光电有限公司(FORSINOCO华芯)是电源管理及LED驱动集成电路设计公司,公司以LED驱动集成电路设计与销售为核心业务,服务于LED照明市场,由一批有着共同目标和理想的优秀专业人员组建。致力于研发高质量与高可靠性LED驱动芯片。 公司产品范围主要涵盖LED照明、LED亮化、LED车灯、LED背光驱动、智能家居、LED显示屏等,我司推出免驱动可调光恒流驱动IC,高效率、高PFC,广泛应用于一体化光电模块、COB产品中,提升了LED照明产品的可靠性,提升了产品的生产效率,为固态照明提供了核心解决方案。 FORSINOCO公司不仅为客户提供完善的设计与技术支持,不懈努力为客户提供高品质的集成电路产品,且充分发挥LED封装与电源IC的优势,将LED技术与...
铜仁新茶嫩茶wx产品介绍及价格表 铜仁新茶嫩茶wx产品介绍及价格表 上海914桑拿论坛 南京稳读家居有限公司 长沙一品楼品凤楼论坛 上海千花论坛官网入口
白沙 城市 宜春市 大邑县 高阳县 平谷区
广东省 南江县 疏附县 米易县 孙吴县 德保县
民乐县 贵溪市 贵阳市 阳原县 新丰县 邯郸县
泛站蜘蛛池模板: 石河子市| 柘荣县| 平远县| 微山县| 秦安县| 新龙县| 唐海县| 河西区| 洞口县| 景泰县| 西乌珠穆沁旗| 平果县| 曲周县| 邢台市| 庐江县| 盐源县| 万盛区| 中牟县| 济南市| 临安市| 西藏| 开平市| 临邑县| 荣昌县| 达孜县| 闸北区| 嘉祥县| 茌平县| 灵璧县| 华安县| 吉安县| 通渭县| 泰州市| 高青县| 宜丰县| 鸡西市| 南丹县| 巴塘县| 河间市| 廉江市| 若羌县|